品牌: 迈络思
· 类别: ConnectX-6 EN
· 网卡插口: PCI-E
· 成色: 全新
· 型号: MCX614105A-VCAT
· 适用网络类型: 以太网
· 传输速度: 200GbE
· 端口: 单口

ConnectX-6 EN卡200GbE以太网适配器卡
全球首个200GbE以太网网络接口卡,可为云,Web 2.0,大数据,存储和机器学习应用程序提供业界领先的性能智能卸载和网络内计算。
ConnectX-6 EN MCX614105A-VCAT最多可提供两个200GbE连接端口,低于0.8usec延迟和每秒2.15亿条消息,从而为要求最苛刻的数据中心应用提供了高性能和灵活的解决方案。
ConnectX-6是ConnectX系列行业领先的适配器卡的突破性补充。除了过去版本的所有现有创新功能外,ConnectX-6还提供了许多增强功能以进一步提高性能和可扩展性,例如支持200/100/50/40/25/10/1 GbE以太网速度和PCIe Gen 4.0。此外,即使在Gen 3.0 PCIe系统上,ConnectX-6以太网卡也可以连接多达32通道的PCIe,以实现200Gb / s的带宽。
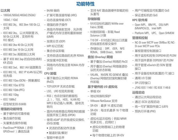
特征
- 每个端口高达200GbE连接
- 最大带宽200Gb / s
- 每秒高达2.15亿条消息
- 低于0.8usec的延迟
- 块级XTS-AES模式硬件加密
- 可选的FIPS兼容适配器卡
- 支持基于50G SerDes(PAM4)和25G SerDes(NRZ)的端口
- 亚纳秒级精度的同类最佳的分组起搏
- PCIe Gen4 / Gen3,最多x32通道
- 符合RoHS
- 兼容ODCC
好处
- 适用于计算和存储基础架构的最智能,性能最高的结构
- 包括网络功能虚拟化(NFV)在内的虚拟化HPC网络中的尖端性能
- 先进的存储功能,包括块级加密和校验和卸载
- 主机链接技术可实现经济的机架设计
- 适用于基于x86,Power,Arm,GPU和FPGA的平台的智能互连
- 灵活的可编程管线,可用于新的网络流
- 实现高效服务链的推动力
- 高效的I / O整合,降低了数据中心成本复杂性




